|
省配線產品
|
高密度繼電器輸入端子板 FS-32DI-RLM 通道數: 32 路 模 式: 單線制數字量輸入 繼電器隔離 信號輸入:干濕可選(干接點、電平、三線開關)(支持 NPN/PNP 切換) 信號輸出:低電平、高電平可選 35mm 導軌安裝
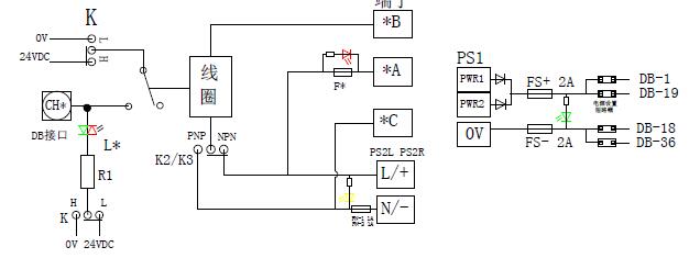
原理圖 接線圖
針腳定義 常用設置: 1、開關 K 用于高低有效切換 高有效(H)適用于歐美系 PLC,低有效(L)適用于日臺系 PLC 2、開關 K2(CH1-16)、K3(CH17-32)用于 NPN/PNP 切換,干接點輸入時選PNP 檔。 電源設置: DB 口含有 4 芯電源線,用于向 PLC 模塊供電。這些電源由電源輸出設 置的短路帽進行控制,每個短路帽對應一根線,送電前應根據需要進行設置。指示在保險下方,電源接反或保險燒斷時電源燈不亮。
|
||||||||||||||||||||||||||||||||||||||||||||||||||||||||||||||||||||||||||||
| 上一篇: FS-32DIO 數字輸入輸出板 | 下一篇: FS-32DO-RLM 高密度繼電器輸出板 |




